上海尚德实验学校日高
  • [上海尚德实验学校日高]

    上海尚德实验学校日高2026校园开放日

    0.000.00

上海尚德实验学校美日高部 2025招生简章
上海尚德实验学校美日高部

2025招生简章


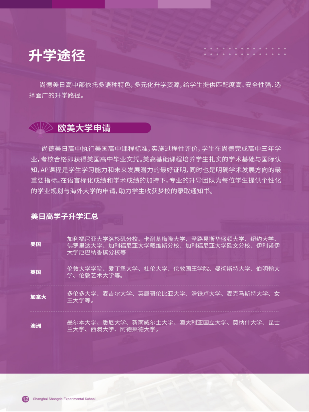
图片


学部介绍

尚德教育二十余载,扎根上海,放眼全球。学校构建了中西融合的课程体系,使尚德的课程满足每一位学生的发展需求,为学生提供走向未来的无限可能。2008年,尚德探索国际教育,2014年成为首批上海市教委审批通过的21所国际课程试点校之一。2019年,开设4+0直接申请海外大学的美国盖斯顿高中合作课程。为满足日益增长的日本留学需求,2024年,所开设的日本留学EJU课程,为志向前往日本名校留学的学子提供多元成才的新路径。

图片
图片
图片
图片
图片
图片

上海尚德实验学校美日高部校园开放日预约

图片



校园开放日预约

开放日信息及时更新

查看招生简章




图片
图片
图片
图片
图片
图片
图片
图片
图片